Contact us

Governance

FRDN designed a governance structure for the different stakeholders in the Flemish Open Science field, proactively adapting to the swiftly changing international Open Science landscape. This framework enables us to pursue impactful goals through collaboration.

A presenter in a meeting looks at post-its hanging against the wall that are the result of a brainstorming session.
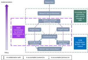
Schematic view of the governance structure consisting of three clusters: the Knowledge Hub Community, the FRDN cluster and the FOSB cluster

The Governance Structure

  • The governance structure comprises three interconnected clusters, designed to consolidate expertise and promote knowledge sharing. This arrangement not only enhances the efficiency of (Open) Science but also expedites innovation in Flanders.

Our board: The FOSB coordination cluster

FOSB serves as the strategic steering body of the FRDN, tasked with formulating the Flemish strategy on Open and/or FAIR data. The Board comprises stakeholders from the 36 participating institutions and oversees the alignment of the Working Groups (WG) and the Coordination Hub with this policy, approving all associated deliverables.

Detail of the FOSB cluster: the Coordination hub is in collaboration with the Working Group Architecture and Working Group RDM policy that are accountable to the FOSB

Our daily management: The FRDN Coordination Hub

The FRDN transforms FOSB policy into practical solutions for research support staff, which places this cluster at the heart of the governance cycle. Central to FRDN is the Coordination Hub, the governing body responsible for managing the daily operations of the FRDN. It facilitates the project and working groups, who are dedicated groups of experts that collaboratively work on specific, or more long-term and broader deliverables respectively.

Detail of the FRDN cluster: The Coordination Hub is in a central position and collaborates with the Working Group Architecture and Working Group RDM policy. Two Project Groups are accountable in terms of content towards their Working Groups

Our Research Data Management community: The Knowledge Hub 

The Knowledge Hub stands as an open, interactive community of research data professionals who join based on their expertise and interest. This community aims to foster connections among professionals, facilitating the exchange of information and knowledge. The primary objective is to collaboratively discover practical solutions to day-to-day challenges encountered on the work floor. Guided by feedback from the community, a programme committee initiates engaging activities such as lunch sessions on topics related to research data management.

Detail of the Knowledge Hub cluster: Research Data Professionals are in collaboration with Researchers and the Program Committee is accountable for the content to the Research Data Professionals

Cookie Consent abc

This website uses cookies that help the website to function and also to track how you interact with our website. To ensure the best user experience, enable the specific cookies from Preferences, and click on Accept.

Cookie Consent abc

  • Necessary info

  • Statistics info